一般化ガウス族のネゲントロピーに関する考察
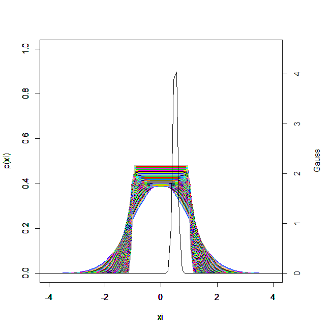
#一般化ガウス族(GGF) p=function(xi){ (1/(2*a^(1/a-1)*gamma(1/a)))*exp(-abs(xi)^a/a) } a=2 mean=(a^(1/a))*(gamma(2/a)/gamma(1/a)) var=(a^(2/a))*(gamma(3/a)/gamma(1/a))-((a^(1/a))*(gamma(2/a)/gamma(1/a)))^2 Gauss = function(x){ (1/sqrt(2*pi*(var)^2))*(exp(-((x-(mean))^2)/(2*var^2))) } xi=seq(-50,50,length=1000) default.par <- par() mai <- par()$mai mai[4] <- mai[1] par(mai = mai) for( a in 20:1000){ a = a*0.1 plot(xi,p(xi),xlab="xi",xlim=c(-4,4),ylim=c(0,1),type="l",col=a*10) par(new=T) } a=1000 par(new=T) mean=(a^(1/a))*(gamma(2/a)/gamma(1/a)) var=(a^(2/a))*(gamma(3/a)/gamma(1/a))-((a^(1/a))*(gamma(2/a)/gamma(1/a)))^2 plot(xi,Gauss(xi),xlab="xi",ylab="",xlim=c(-4,4),ylim=c(0,4.5), axes = FALSE,type="l") axis(4) mtext("Gauss", side = 4, line = 3) par(default.par) #確率1かぁ? integrate(Gauss,-Inf,Inf)

for( a in 20:1000){ a = a*0.1 mean=(a^(1/a))*(gamma(2/a)/gamma(1/a)) var=(a^(2/a))*(gamma(3/a)/gamma(1/a))-((a^(1/a))*(gamma(2/a)/gamma(1/a)))^2 plot(xi,Gauss(xi),xlab="xi",ylab="Gauss",xlim=c(-4,4),ylim=c(0,5),type="l" ,col=a*10) par(new=T) }

一般化ガウス族のネゲントロピーはaをにすると,とても大きくなります。
ネゲントロピーが大きいということは,その分布の持つ平均と分散をもつようなガウス分布と見た目から別の形をしていることが言える。
今の場合一般化ガウス族でのaをにすると、一様分布になるので明らか。
2軸の書き方は、以下を参考にした。
http://d.hatena.ne.jp/teramonagi/20120107/1325922512