指数べき乗分布の尖度
さて、指数べき乗分布に関する考察は今回で一旦終わりにしますが、
の指数べき乗分布の尖度の挙動を見たいと思います。
> for(v in 1:20){ + v=v*0.1 + printf("v=%f\n",v); + cat(gamma(1/v)*gamma(5/v)/(gamma(3/v))^2-3,"\n\n") + } v=0.100000 2823513 v=0.200000 1956.297 v=0.300000 170.9691 v=0.400000 48.95105 v=0.500000 22.2 v=0.600000 12.57877 v=0.700000 8.062091 v=0.800000 5.565144 v=0.900000 4.02557 v=1.000000 3 v=1.100000 2.276601 v=1.200000 1.743484 v=1.300000 1.336812 v=1.400000 1.017863 v=1.500000 0.7619542 v=1.600000 0.5526952 v=1.700000 0.3788198 v=1.800000 0.2323545 v=1.900000 0.1075123 v=2.000000 -4.440892e-16
2のときの入れましたが。。
ちなみに2のときはガウス分布に従います。誤差が出てますが、ものすごい小さいのでいいでしょう。
また1のときはラプラス分布です。ちゃんと尖度が3ですね。
今度はのとき、
> #---------------------------- > for(v in 2:1000){ + printf("") + #v=v*0.1 + printf("v=%f\n",v); + cat(gamma(1/v)*gamma(5/v)/(gamma(3/v))^2-3,"\n\n") + } v=2.000000 -4.440892e-16 v=3.000000 -0.5816008 v=4.000000 -0.8115604 v=5.000000 -0.9299017 v=6.000000 -1 v=7.000000 -1.045368 v=8.000000 -1.07659 v=9.000000 -1.099073 v=10.000000 -1.115841 v=11.000000 -1.1287 v=12.000000 -1.13879 v=13.000000 -1.14686 v=14.000000 -1.153419 v=15.000000 -1.158825 v=16.000000 -1.163335 v=17.000000 -1.167138 v=18.000000 -1.170376 v=19.000000 -1.173154 v=20.000000 -1.175558 v=21.000000 -1.177651 v=22.000000 -1.179486 v=23.000000 -1.181102 v=24.000000 -1.182534 v=25.000000 -1.183809 v=26.000000 -1.184948 v=27.000000 -1.185971 v=28.000000 -1.186893 v=29.000000 -1.187727 v=30.000000 -1.188484 v=31.000000 -1.189172 v=32.000000 -1.1898 v=33.000000 -1.190375 v=34.000000 -1.190903 v=35.000000 -1.191389 v=36.000000 -1.191836 v=37.000000 -1.192249 v=38.000000 -1.192632 v=39.000000 -1.192987 v=40.000000 -1.193317 v=41.000000 -1.193624 v=42.000000 -1.193911 v=43.000000 -1.194178 v=44.000000 -1.194429 v=45.000000 -1.194663 v=46.000000 -1.194883 v=47.000000 -1.19509 v=48.000000 -1.195284 v=49.000000 -1.195467 v=50.000000 -1.195639 #中略 v=1000.000000 -1.199988 #中略 v=10000.000000 -1.2
最小は-1.2かな?
追記:(12.6.3)
vを無限大にすると一様分布に従うんだから、一様分布の尖度は-1.2だから、こうなるんだね。
その時は、気が付かなかった。
追記終わり
結果として、
のときは、尖度が正の値なので、優ガウス的密度。
のときは、尖度が負の値なので、劣ガウス的密度。
v=2の時はガウス分布なので0です。
ならなかったら、がっかりでしたがちゃんと出来ました。
ちょっと気になったので、2に近いところでの挙動を見てみました。
for(v in 19000:20000){ v=v*0.0001 printf("v=%f\n",v); cat(gamma(1/v)*gamma(5/v)/(gamma(3/v))^2-3,"\n\n") } v=1.999000 0.001000702 v=1.999100 0.0009005682 v=1.999200 0.0008004489 v=1.999300 0.0007003437 v=1.999400 0.0006002525 v=1.999500 0.0005001753 v=1.999600 0.0004001122 v=1.999700 0.0003000631 v=1.999800 0.000200028 v=1.999900 0.000100007 v=2.000000 -4.440892e-16
vが1.999900から2までの値の減り方がヤバス。
6/7追記:
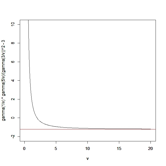
v=seq(0.1,20,,1000) plot(v,gamma(1/v)*gamma(5/v)/(gamma(3/v))^2-3,xlim=c(0.1,20),ylim=c(-2,10),type="l") par(new=T) abline(h = -1.2,col="red")
図を書いたほうが良かったですね。
赤い水平軸が-1.2のところを表しています。何回も言いますが、vを無限大にするとpdfは一様分布になるからです。
